○鳥取市建設工事執行規則
昭和61年4月1日
鳥取市規則第11号
目次
第1章 総則(第1条―第3条)
第2章 請負工事
第1節 請負契約の締結
第1款 通則(第4条―第9条)
第2款 一般競争入札(第10条―第18条)
第3款 指名競争入札(第19条・第20条)
第4款 随意契約(第21条―第23条)
第2節 工事の施工(第24条―第50条)
第3節 工事の検査及び引渡し(第51条―第58条)
第4節 請負代金の支払並びに前金払及び部分払(第59条―第68条)
第5節 請負契約の解除及び損害賠償請求(第69条―第72条の2)
第6節 補則(第73条―第75条)
第3章 直営工事(第76条・第77条)
附則
(目次…一部改正〔平成9年規則5号・17年58号・令和2年34号〕)
第1章 総則
(目的)
第1条 この規則は、市又は市長が行う建設工事で建設業法(昭和24年法律第100号)第2条第1項に規定するもの(以下「工事」という。)の執行に関し、市長が遵守し、及び受注者をして遵守させるべき事項その他必要な事項を定めることを目的とする。
(本条…一部改正〔平成24年規則35号〕)
(鳥取市契約規則その他の規則との関係)
第2条 この規則に定めのない事項については、法令に特別の定めがあるものを除くほか、鳥取市契約規則(昭和39年鳥取市規則第3号)その他の規則の定めるところによる。
(工事の執行の方法)
第3条 工事の執行の方法は、請負又は直営とする。
第2章 請負工事
第1節 請負契約の締結
第1款 通則
(請負契約の相手方となる者)
第4条 工事の請負契約(以下「請負契約」という。)の相手方となることができる者は、建設業法第2条第3項に規定する建設業者とする。ただし、軽微な工事を執行する場合又は特別な事情がある場合において、市長が同項に規定する建設業者以外の者を請負契約の相手方とすることが適当であると認めるときは、この限りでない。
(契約書の作成等)
第5条 市長は、請負契約の相手方を決定したときは、その決定の日から7日(鳥取市の休日を定める条例(平成元年鳥取市条例第2号)第1条第1項に規定する市の休日の日数は、算入しない。)以内に、建設業法第19条第1項各号に掲げる事項その他必要な事項を記載した請負契約書を作成しなければならない。
2 市長は、請負契約の内容を変更しようとするときは、請負変更契約書を作成しなければならない。
3 前2項の契約書(以下「契約書」という。)の標準書式は、市長が別に定める。
(1項…一部改正〔平成19規則29号〕)
(契約書の作成の省略)
第6条 市長は、前条第1項の規定にかかわらず、請負代金の額が130万円以下の工事に係る請負契約を締結するときは、契約書の作成を省略することができる。
(本条…一部改正〔平成17年規則58号〕)
(本条…一部改正〔平成24年規則35号・令和5年38号〕)
(契約保証金)
第8条 市長は、請負契約を締結するとき(当該請負契約を変更するときを含む。)は、その相手方に請負代金の額の100分の10以上の契約保証金を納めさせなければならない。ただし、次に掲げる場合は、この限りでない。
(1) 鳥取市契約規則第31条又は第32条に規定する場合
(2) 請負代金の額を増額する場合において、請負代金の増額の額(増額を2回以上行ったときはそれぞれの額を合計した額)が当初の請負代金の額の3割以上かつ1,000万円以上に該当しない場合
(本条…一部改正〔平成9年規則5号・10年21号〕)
第9条 削除
(〔平成9年規則5号〕)
第2款 一般競争入札
(入札の公告)
第10条 市長は、一般競争入札により請負契約を締結しようとするときは、次に掲げる事項を新聞、掲示その他の方法により公告しなければならない。
(1) 入札に付する工事の名称及び場所
(2) 入札に参加する者に必要な資格に関する事項
(3) 請負契約に関する書類の閲覧場所
(4) 入札の場所及び日時(電子情報処理組織(市の使用に係る電子計算機(入出力装置を含む。以下同じ。)と入札者の使用に係る電子計算機とを電気通信回線で接続したものをいう。)を使用する方法による入札(以下「電子入札」という。)の場合にあっては、入札期間)
(5) 入札保証金に関する事項
(6) 電子入札を行う案件である場合は、その旨
(7) 開札の場所及び日時(電子入札の場合に限る。)
(8) その他必要な事項
(1) 予定価格が500万円未満の工事 3日
(2) 予定価格が500万円以上5000万円未満の工事 10日
(3) 予定価格が5000万円以上の工事 15日
(1項…一部改正〔平成13年規則21号・29年13号〕、1・2項…一部改正〔令和5年規則5号〕)
(入札保証金)
第11条 市長は、一般競争入札に参加する者(以下「入札者」という。)に、その者の見積る入札金額の100分の5以上の入札保証金を納めさせなければならない。ただし、市長が別に定める場合は、この限りでない。
(本条…一部改正〔平成9年規則5号・29年13号〕)
(入札の手続)
第12条 入札者は、入札をしようとするときは、入札書(様式第2号)を作成してこれを封書にし、入札保証金を添えて、指定の日時までに市長に提出しなければならない。ただし、電子入札をしようとするときは、当該入札書の提出に代えて、これに記載すべき事項を市の使用に係る電子計算機に備えられたファイル(以下「電磁記録ファイル」という。)に記録するものとし、電磁記録ファイルへの記録がされた時に市長に到達したものとみなす。
2 入札者は、第三者を代理人として入札に関する行為を行わせようとするときは、あらかじめその委任状(様式第3号)を市長に提出しなければならない。
(1項…一部改正〔令和5年規則5号〕)
(入札書の訂正等)
第13条 入札者は、入札書の記載事項について抹消、訂正又は挿入をしたときは、当該抹消等をした箇所に押印しなければならない。ただし、入札金額は、これを改めることができない。
2 前項の規定にかかわらず、電子入札の入札者は、入札金額その他必要な事項を電磁記録ファイルに記録した後において、当該記録した事項の抹消、訂正又は挿入をすることができない。
(本条…一部改正〔平成9年規則5号〕、2項…追加〔令和5年規則5号〕)
(入札の予定価格)
第14条 市長は、一般競争入札に付する工事の価格を当該工事に関する設計書及び仕様書によって予定し、その予定価格を記載した書面を封書にし、開札の際これを開札の場所に置かなければならない。ただし、次条の規定により当該予定価格を公にするときは、当該予定価格を記載した書面を封書にすることを要しない。
2 前項に規定する予定価格は、一般競争入札に付する工事の価格の総額について、工事の施工の難易、工期の長短等を考慮して適正に定めなければならない。
(見出・1・2項…一部改正〔平成13年規則21号〕、1項…一部改正〔平成29年規則13号〕、3項…追加〔令和5年規則5号〕)
(予定価格の入札執行前の公表)
第14条の2 市長は、市の財産上の利益を不当に害するおそれその他入札の適正な執行に支障を及ぼすおそれがある場合を除き、予定価格を入札の執行前に公表するものとする。ただし、予定価格の公表についての試行を行う場合その他市長が必要があると認める場合については、この限りでない。
(本条…追加〔平成29年規則13号〕)
(調査基準価格)
第14条の3 市長は、地方自治法施行令(昭和22年政令第16号。以下「令」という。)第167条の10第1項の規定を適用しようとするときは、あらかじめ基準価格を設けて、当該基準価格を下回る価格により入札されたものについて、同項に規定する要件に該当するか否かを調査するものとする。
2 前項の基準価格は、当該一般競争入札に付する工事の予定価格の10分の9.2から10分の7.5までの範囲内において定めなければならない。
(本条…追加〔平成29年規則13号〕、2項…一部改正〔令和2年規則34号〕)
(最低制限価格)
第15条 市長は、令第167条の10第2項の最低制限価格を設けるときは、当該一般競争入札に付する工事の予定価格の10分の9.2から10分の7.5までの範囲内において定めなければならない。
(本条…一部改正〔平成20年規則43号・21年27号・29年13号・令和2年34号〕)
(入札の延期等)
第16条 市長は、天災その他の理由により一般競争入札を行うことができないと認めるとき、又は公正な取引の秩序を乱すこととなるおそれがあって著しく不適当であると認めるときは、当該入札を延期し、又は中止することができる。
2 市長は、前項の規定により一般競争入札を延期し、又は中止したときは、直ちにその旨を新聞、掲示その他の方法により公告しなければならない。
(1項…一部改正〔平成9年規則5号〕)
(再度公告入札の公告期間)
第17条 市長は、入札者若しくは落札者がない場合又は落札者が契約を締結しない場合において、更に一般競争入札に付そうとするときは、第10条第2項第2号及び第3号の期間を5日以内に限り短縮することができる。
(入札場所の立入制限)
第18条 市長は、入札の場所に入札に関係のない者を立ち入らせてはならない。ただし、市長が必要と認めるときは、別に定めるところにより、入札に関係のない者に入札の執行を傍聴させることができる。
(本条…一部改正〔平成14年規則22号〕)
第3款 指名競争入札
(入札参加者の指名等)
第19条 市長は、指名競争入札により請負契約を締結しようとするときは、当該入札に参加することができる者をなるべく5人以上指名しなければならない。
2 前項の場合において、市長は、第10条第1項第1号及び第3号から第8号までに掲げる事項をその指名する者に通知しなければならない。
3 前項の通知は、その入札期日(電子入札の場合にあっては、入札期間の末日)の前日から起算して少なくとも7日前までにしなければならない。ただし、急を要する場合は、その期間を3日までに短縮することができる。
4 市長は、必要により第1項の指名に当たり、公募による方法を用いることができる。
(2・3項…一部改正〔平成9年規則5号〕、2項…一部改正・4項…追加〔平成13年規則21号〕、2項…一部改正〔平成29年規則13号〕、2・3項…一部改正〔令和5年規則5号〕)
(2項…追加〔平成13年規則21号〕、一部改正〔令和5年規則5号〕)
第4款 随意契約
(見積書の提出)
第21条 市長は、随意契約により請負契約を締結しようとするときは、なるべく2人以上の者に見積書(様式第4号)を提出させなければならない。
(2項…一部改正〔平成17年規則38号〕)
(契約の相手方の決定)
第22条 市長は、前条第1項の見積書を提出した者のうち、予定価格の制限の範囲内で最低の価格をもって見積りをした者を請負契約の相手方に決定しなければならない。ただし、市長が特に必要があると認めるときは、この限りでない。
(契約の予定価格)
第23条 市長は、随意契約による工事の価格を当該工事に関する設計書及び仕様書によって予定し、その予定価格を記載した書面を封書にし、開札の際これを開札の場所に置かなければならない。
2 前項の予定価格は、随意契約による工事の価格の総額について、工事の施工の難易、工期の長短等を考慮して適正に定めなければならない。
3 第14条第3項の規定は、電子入札に準ずる方法により見積書の提出を行わせようとするときについて準用する。
(本条…全部改正〔平成13年規則21号〕、3項…追加〔令和5年規則5号〕)
第2節 工事の施工
(工事の施工の基準)
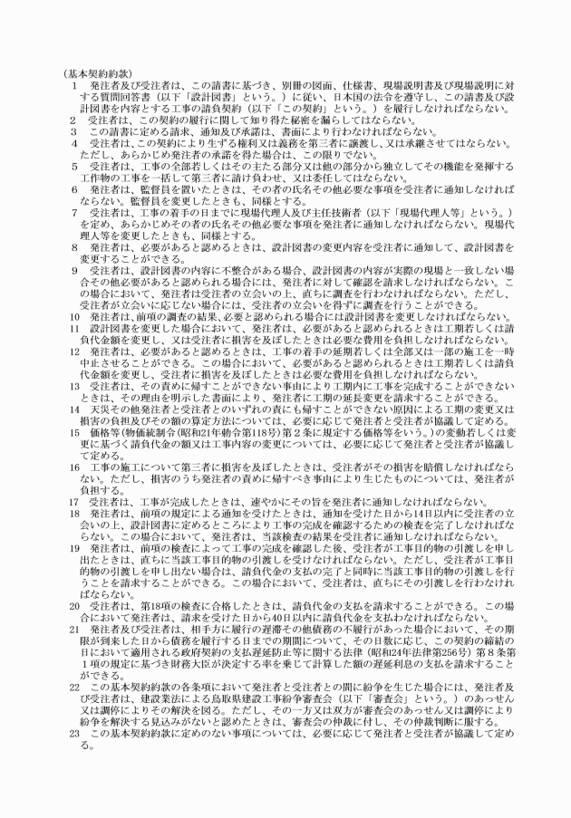
第24条 受注者は、契約書並びに図面及び仕様書(以下「設計図書」という。)に基づき、工事を適正に施工しなければならない。
2 受注者は、契約書及び設計図書に特別の定めがある場合を除き、仮設、工法等工事目的物を完成するために必要な一切の手段を定めることができる。
(1・2項…一部改正〔平成24年規則35号〕)
(工程表等の提出)
第25条 受注者は、請負契約の締結の日から7日以内に、工程表又は請負代金内訳書を作成し、市長に提出しなければならない。ただし、市長が必要がないと認めるときは、この限りでない。
(本条…一部改正〔平成24年規則35号〕)
(権利義務の譲渡等の禁止)
第26条 受注者は、請負契約により生ずる権利若しくは義務を第三者に譲渡し、若しくは承継させ、又は工事目的物若しくは第66条第1項の確認を受けた工事材料若しくは工場製品を第三者に譲渡し、貸与し、若しくは抵当権その他の担保の目的に供してはならない。ただし、あらかじめ市長の承諾を受けたときは、この限りでない。
2 受注者が前払金、部分払その他市長から支払を受けた金銭の使用によってもなお契約の目的物に係る工事の施工に必要な資金が不足することを疎明したときは、市長は、特段の理由がある場合を除き、受注者の請負代金債権の譲渡について、前項ただし書の承諾をしなければならない。
(本条…一部改正〔平成24年規則35号〕、2・3項…追加〔令和2年規則34号〕、1―3項…一部改正〔令和3年規則28号〕)
(一括請負等の禁止)
第27条 受注者は、工事の全部若しくはその主たる部分又は他の部分から独立してその機能を発揮する工作物の工事を一括して第三者に請け負わせ、又は委任してはならない。
(本条…一部改正〔平成9年規則5号・13年42号・24年35号〕)
(社会保険未加入者への下請負の禁止)
第27条の2 受注者は、次の各号に掲げる届出をしていない者(当該届出の義務がない者を除く。)を下請負者としてはならない。ただし、市長が特に必要と認めるときは、この限りでない。
(1) 健康保険法(大正11年法律第70号)第48条の規定による届出
(2) 厚生年金保険法(昭和29年法律第115号)第27条の規定による届出
(3) 雇用保険法(昭和49年法律第116号)第7条の規定による届出
(本条…追加〔平成30年規則45号〕)
(下請負者等に関する報告の要求)
第28条 市長は、受注者が工事の一部を第三者に請け負わせ、又は委任した場合において、必要があると認めるときは、受注者に対し、下請負者又は受任者(以下「下請負者等」という。)の商号又は名称その他必要な事項の報告を求めることができる。
(本条…一部改正〔平成9年規則5号・24年35号〕)
(特許権等の使用)
第29条 受注者は、工事の施工に当たり特許権、実用新案権、意匠権、商標権その他法令に基づき保護される第三者の権利(以下「特許権等」という。)の対象となっている工事材料又は施工方法その他工事目的物を完成するために必要な一切の手段(以下「施工方法等」という。)を使用するときは、その使用に関する一切の責任を負わなければならない。ただし、市長がその工事材料又は施工方法等を指定した場合において、設計図書に特許権等の対象である旨の明示がなく、かつ、受注者がその存在を知らなかったときは、市は、受注者がその使用に関して要した費用を負担しなければならない。
(本条…一部改正〔平成9年規則5号・24年35号〕)
(工事の監督)
第30条 市長は、工事の施工について、自ら若しくは職員に命じ、又は職員以外の者に委託して必要な監督をしなければならない。
2 市長は、前項の規定により職員に監督を命じ、又は職員以外の者に監督を委託したときは、その者の氏名その他必要な事項を受注者に通知しなければならない。これを変更したときも、同様とする。
3 第1項の規定により監督を命ぜられた職員又は監督を委託された者(以下「監督員」という。)は、市長が別に委任するもののほか、契約書及び設計図書に定められた事項の範囲内において、おおむね次に掲げる事務を行う。
(1) 請負契約の履行について受注者又はその現場代理人に対する指示、承諾又は協議
(2) 設計図書に基づく工事の施工のための詳細図その他の図書の作成及び交付又は受注者が作成したこれらの図書の承諾
(3) 設計図書に基づく工程の管理、立会い、工事の施工の状況の検査又は工事材料(工場製品を含む。以下同じ。)の試験若しくは検査(確認を含む。第34条において同じ。)
(3項…一部改正〔平成9年規則5号〕、2・3項…一部改正〔平成24年規則35号〕、3項…一部改正〔令和3年規則28号〕)
(現場代理人の選任の通知等)
第31条 受注者は、請負契約の履行に関し、自ら工事現場に常駐してその運営及び取締りを行い、又は現場代理人を選任しなければならない。
3 現場代理人は、工事現場に常駐し、その運営及び取締りを行うほか、請負契約に基づく受注者の一切の権限を行使しなければならない。ただし、請負契約で除外する旨を定めた権限及びあらかじめ受注者が自ら行使する旨を市長に通知した権限については、この限りでない。
4 前項の規定にかかわらず、市長が必要ないと認める場合は、現場代理人は工事現場に常駐しないことができる。
(3項…追加〔平成24年規則5号〕、1・2項…一部改正〔平成24年規則35号〕、1項…全部改正・2項…追加・旧2・3項…1項ずつ繰下〔令和6年規則22号〕)
(1) 建設業法第26条第1項に規定する主任技術者又は同条第2項に規定する監理技術者(以下「監理技術者」という。)
(2) 建設業法第26条の2に規定する工事の施工の技術上の管理をつかさどる者
(3) 建設業法第26条第3項ただし書に規定する監理技術者の行うべき職務を補佐する者(以下「監理技術者補佐」という。)(監理技術者を置いた場合において、同項ただし書の規定により監理技術者を専任の者としないときに限る。)
(本条…全部改正〔令和2年規則34号〕)
(工事関係者に関する措置の要求)
第33条 市長は、現場代理人がその職務(主任技術者等と兼任する現場代理人にあってはそれらの者の職務を含む。)の執行につき著しく不適当と認めるときは、受注者に対して、その理由を明示した書面により、必要な措置を執るべきことを請求することができる。
2 市長又は監督員は、主任技術者等(これらの者と現場代理人を兼任する者を除く。)その他受注者の使用人並びに下請負者等及びその使用人で、工事の施工又は管理につき著しく不適当と認められるものがあるときは、受注者に対して、その理由を明示した書面により、必要な措置を執るべきことを請求することができる。
(本条…全部改正〔平成9年規則5号〕、1・2項…一部改正〔平成24年規則35号〕)
(工事材料の品質及び検査等)
第34条 受注者は、設計図書にその品質が明示されていない工事材料については、中等の品質を有する工事材料を使用しなければならない。
2 受注者は、設計図書に監督員の検査を受けて使用するものと指定されている工事材料については、当該検査に合格した工事材料を使用しなければならない。
3 監督員は、前項の検査を請求されたときは、当該請求を受けた日から7日以内にこれに応じなければならない。
4 第2項の検査に直接必要な費用は、受注者の負担とする。
5 受注者は、第2項の検査の結果、不合格と決定された工事材料があるときは、当該決定を受けた日から7日以内に当該工事材料を工事現場外に搬出しなければならない。
6 受注者は、前項に規定するもののほか、工事現場内に搬入済みの工事材料を監督員の承諾を受けないで工事現場外に搬出してはならない。
(3・5・6項…一部改正〔平成9年規則5号〕、1・2・4―6項…一部改正〔平成24年規則35号〕、6項…一部改正〔令和3年規則28号〕)
(監督員の立会い及び工事記録等の整備)
第35条 受注者は、設計図書に監督員の立会いのうえ調合し、又は調合について監督員の見本検査を受けるものと指定されている工事材料については、当該立会いを受けて調合し、又は当該見本検査に合格した工事材料を使用しなければならない。
2 受注者は、設計図書に監督員の立会いのうえ施工するものと指定されている工事については、当該立会いを受けて工事を施工しなければならない。
3 受注者は、前2項に規定するもののほか、設計図書に見本又は工事写真等の記録を整備するものと指定されている工事材料を調合し、又は工事を施工するときは、設計図書で定めるところにより、当該見本又は記録を整備し、監督員の請求があったときは、当該請求を受けた日から7日以内にこれを提出しなければならない。
(見出し・3―5項…一部改正・6項…追加〔平成9年規則5号〕、1―3・5・6項…一部改正〔平成24年規則35号〕)
(支給材料及び貸与品)
第36条 市長は、必要があると認めるときは、受注者に対し、工事材料を支給し、又は建設機械器具を貸与することができる。
2 前項の規定により支給する工事材料(以下「支給材料」という。)又は貸与する建設機械器具(以下「貸与品」という。)の品名、数量、品質、規格又は性能、引渡場所及び引渡時期は、設計図書の定めるところによる。
3 監督員は、受注者に支給材料又は貸与品を引き渡すときは、その者の立会いを受けて、市の負担において、当該支給材料又は貸与品の検査をしなければならない。この場合において、受注者は、当該検査の結果、その品名、数量、品質又は規格若しくは性能が設計図書の定めと異なり、又は使用に適当でないと認めるときは、直ちにその旨を市長に通知しなければならない。
4 受注者は、引渡しを受けた支給材料又は貸与品に数量、品質又は規格若しくは性能に関し設計図書の内容に適合しないこと(前項の検査で発見することが困難であったものに限る。)があり、これを使用することが適当でないと認めるときは、直ちにその旨を市長に通知しなければならない。
6 市長は、必要があると認めるときは、支給材料又は貸与品の品名、数量、品質、規格若しくは性能、引渡場所又は引渡時期を変更することができる。
7 市長は、前2項の場合において、必要があると認めるときは、工期若しくは請負代金の額を変更し、又は受注者に損害を及ぼしたときは必要な費用を負担しなければならない。
8 受注者は、設計図書に定めるところにより、工事の完成、設計図書の変更等によって不用となった支給材料又は貸与品を市長に返還しなければならない。
9 受注者は、故意又は過失により支給材料又は貸与品を滅失し、若しくは毀損し、又はその返還が不可能となったときは、市長が指定した期間内に代品を納め、若しくは原状に回復し、又はその損害を賠償しなければならない。
(3・6・8項…一部改正・4項…追加・5項…削除・7項…全部改正・旧4項…一部改正し5項に繰下〔平成9年規則5号〕、1・3―5・7―9項…一部改正〔平成24年規則35号〕、4項…全部改正・5・9項…一部改正〔令和2年規則34号〕)
(改造の請求)
第37条 監督員は、工事の施工部分が設計図書に適合しないと認めるときは、受注者に対し、その改造を請求することができる。この場合において、当該不適合が監督員の指示によるときその他市の責めに帰すべき事由によるものであるときは、市長は、必要があると認めるときは工期若しくは請負代金の額を変更し、又は受注者に損害を及ぼしたときは必要な費用を負担しなければならない。
(本条…一部改正〔平成9年規則5号・24年35号〕)
2 前項に規定するほか、監督員は、工事の施工部分が設計図書に適合しないと認める相当の理由がある場合において、必要があると認めるときは、当該相当の理由を受注者に通知して、工事の施工部分を最小限度破壊して検査することができる。
3 前2項の場合において、検査及び復旧に直接要する費用は、受注者の負担とする。
(1項…一部改正・2項…追加・旧2項…一部改正し3項に繰下〔平成9年規則5号〕、1―3項…一部改正〔平成24年規則35号〕)
(設計図書と工事現場の状態との不一致等の場合の措置)
第39条 受注者は、工事の施工に当たり、次の各号のいずれかに該当する事実を発見したときは、直ちにその旨を監督員に通知し、その確認を請求しなければならない。
(1) 設計図書、現場説明書及び現場説明に対する質問回答書が一致しないこと(これらの優先順位が定められている場合を除く。)。
(2) 設計図書に誤り又は脱漏があること。
(3) 設計図書の表示が明確でないこと。
(4) 工事現場の形状、地質、涌水等の状態、施工上の制約等設計図書に示された自然的又は人為的な施工条件と実際の工事現場が一致しないこと。
(5) 設計図書で明示されていない施工条件について予期することのできない特別な状態が生じたこと。
3 市長は、受注者の意見を聴いて、調査の結果(これに対して執るべき措置を指示する必要があるときは、当該指示を含む。)を取りまとめ、調査の終了後14日以内に、その結果を受注者に通知しなければならない。ただし、その期間内に通知できないやむを得ない理由があるときは、あらかじめ受注者の意見を聴いたうえ、当該期間を延長することができる。
5 市長は、前項の規定により設計図書の訂正又は変更が行われた場合において、必要があると認めるときは工期若しくは請負代金の額を変更し、又は受注者に損害を及ぼしたときは必要な費用を負担しなければならない。
(1・2項…一部改正・3・4項…全部改正・5項…追加〔平成9年規則5号〕、1―3・5項…一部改正〔平成24年規則35号〕)
(設計図書の変更)
第40条 市長は、必要があると認めるときは、設計図書の変更内容を受注者に通知して、設計図書を変更することができる。この場合において、市長は、必要があると認めるときは、工期若しくは請負代金の額を変更し、又は受注者に損害を及ぼしたときは必要な費用を負担しなければならない。
(本条…全部改正〔平成9年規則5号〕、一部改正〔平成24年規則35号〕)
(工事の中止)
第40条の2 市長は、工事用地その他設計図書に定めた工事の施工上必要な用地(以下「工事用地等」という。)の確保ができない等のため又は暴風、豪雨、洪水、高潮、地震、地すべり、落盤、火災、騒乱、暴動その他の自然的又は人為的な事象(以下「天災等」という。)であって受注者の責めに帰すことのできないものにより工事目的物等に損害を生じ、若しくは工事現場の状態が変動したため、受注者が工事を施工できないと認めるときは、工事の中止内容を直ちに受注者に通知して、工事の全部又は一部の施工を一時中止させなければならない。
2 市長は、前項の規定によるほか、必要があると認めるときは、工事の中止内容を受注者に通知して、工事の全部又は一部の施工を一時中止させることができる。
3 市長は、前2項の規定により工事の施工を一時中止させた場合において、必要があると認めるときは工期若しくは請負代金の額を変更し、又は受注者が工事の続行に備え工事現場を維持し、若しくは使用人、建設機械器具等を保持するための費用その他の工事の施工の一時中止に伴う増加費用を必要とし、若しくは受注者に損害を及ぼしたときは必要な費用を負担しなければならない。
(本条…追加〔平成9年規則5号〕、1―3項…一部改正〔平成24年規則35号〕)
(受注者の請求による工期の延長)
第41条 受注者は、天候の不良等その責めに帰すことができない事由その他の正当な事由により工期内に工事を完成することができないときは、工期延長願(様式第7号)を市長に提出し、工期の延長を求めることができる。
2 市長は、前項の規定による請求があった場合において、必要があると認めるときは、工期を延長しなければならない。この場合において、市長は、その工期の延長が市の責めに帰すべき事由によるときは、請負代金の額を変更しなければならない。
(本条…一部改正〔平成9年規則5号〕、見出し…一部改正・2項…追加〔平成24年規則5号〕、見出・1項…一部改正〔平成24年規則35号〕)
(工期の短縮等)
第42条 市長は、特別の理由により工期を短縮する必要があるときは、工期の短縮変更を受注者に請求することができる。
2 市長は、この規則の規定により工期の延長又は短縮を行うときは、工事に従事する者の労働時間その他の労働条件が適正に確保されるよう、やむを得ない事由により工事の実施が困難であると見込まれる日数を考慮しなければならない。
3 市長は、第1項の場合において、必要があると認めるときは請負代金の額を変更し、又は受注者に損害を及ぼしたときは必要な費用を負担しなければならない。
(本条…全部改正〔平成9年規則5号〕、1・3項…一部改正〔平成24年規則35号〕、2項…全部改正・3項…一部改正〔令和2年規則34号〕)
(賃金水準又は物価水準等の変動に基づく請負代金の額の変更)
第43条 市長又は受注者は、工期内で請負契約締結の日から12月を経過した後に、日本国内の賃金水準又は物価水準の変動により請負代金の額が不適当となったと認めたときは、それぞれ相手方に対し、当該請負代金の額の変更を請求することができる。
3 市長又は受注者は、工期内に特別な要因により主要な工事材料の価格に著しい変動を生じた場合において、請負代金の額が不適当となったときは、前2項の規定によるほか、当該請負代金の額の変更を請求することができる。
4 市長又は受注者は、予期することのできない特別の事情により、工期内に急激なインフレーション又はデフレーションを生じ、請負代金の額が著しく不適当になったときは、前3項の規定にかかわらず、当該請負代金の額の変更を請求することができる。
(本条…全部改正〔平成9年規則5号〕、1・3―6項…一部改正〔平成24年規則35号〕、5・6項…一部改正〔令和2年規則34号〕)
第44条 削除
(〔平成9年規則5号〕)
(臨機の措置)
第45条 受注者は、災害の防止等のため必要があると認めるときは、臨機の措置を執らなければならない。
2 前項の場合において、受注者は、必要があると認めるときは、あらかじめ措置の内容等について監督員の意見を聴かなければならない。ただし、緊急やむを得ない事情があるときは、この限りでない。
3 受注者は、第1項の規定により臨機の措置を執ったときは、直ちにその措置の内容を監督員に通知しなければならない。
4 監督員は、災害の防止その他工事の施工上特に必要があると認めるときは、受注者に対し、臨機の措置を執ることを請求することができる。
(1・3・4・5項…一部改正〔平成9年規則5号〕、1―5項…一部改正〔平成24年規則35号〕)
(本条…一部改正〔平成9年規則5号・24年35号〕)
(第三者に及ぼした損害)
第47条 受注者は、工事の施工について第三者に損害を及ぼしたときは、その損害を賠償しなければならない。ただし、その損害(第73条第1項の規定により付された保険によりてん補された部分を除く。以下この条において同じ。)のうち市の責めに帰すべき事由により生じたものについては、市が負担する。
2 前項の規定にかかわらず、市は、工事の施工に伴い通常避けることができない騒音、振動、地盤沈下、地下水の断絶等の理由により第三者に損害を及ぼしたときは、その損害を負担しなければならない。ただし、その損害のうち工事の施工につき受注者が善良な管理者の注意義務を怠ったことにより生じたものについては、受注者が負担する。
3 前2項の場合その他工事の施工について第三者との間に紛争を生じた場合において、市長と受注者は協力してその処理解決に当たるものとする。
(本条…全部改正〔平成9年規則5号〕、1―3項…一部改正〔平成24年規則35号〕)
(不可抗力による損害)
第48条 受注者は、工事目的物の引渡し前に、天災等(設計図書で基準を定めたものにあっては、当該基準を超えるものに限る。)で、市又は受注者の責めに帰すことができないもの(以下「不可抗力」という。)により、工事目的物、仮設物又は工事現場に搬入済みの工事材料若しくは建設機械器具(以下この条において「工事目的物等」という。)に損害が生じたときは、その事実の発生後直ちにその状況を市長に通知しなければならない。
3 受注者は、前項の規定により損害の状況が確認されたときは、市長に対し、損害による費用の負担を求めることができる。
5 前各項の規定は、数次にわたる天災その他の不可抗力により損害合計額が累積した場合における第2次以降の不可抗力による損害合計額の負担について準用する。
(1―3項…一部改正・4項…追加・5項…削除・旧4項…一部改正し5項に繰下〔平成9年規則5号〕、1―4項…一部改正〔平成24年規則35号〕、1・4項…一部改正〔令和5年規則30号〕)
(本条…一部改正・2項…追加〔平成9年規則5号〕、1項…一部改正〔平成24年規則35号〕、2項…一部改正〔令和2年規則34号〕)
第50条 削除
(〔平成9年規則5号〕)
第3節 工事の検査及び引渡し
(工事の完成の通知)
第51条 受注者は、工事が完成したときは、速やかにその旨を工事完成(修補完了)通知書(様式第8号)により市長に通知しなければならない。
(本条…一部改正〔平成24年規則35号〕)
(完成検査)
第52条 市長は、前条の通知を受けたときは、当該通知を受けた日から14日以内に、自ら若しくは職員に命じ、又は職員以外の者に委託して工事の完成を確認するための検査(以下「完成検査」という。)をしなければならない。
2 市長又は前項の規定により検査を命ぜられた職員若しくは検査を委託された者(以下「検査員」という。)は、完成検査をするときは、受注者を立ち会わせなければならない。
3 市長又は検査員は、完成検査をするため必要があると認めるときは、その理由を受注者に通知して、工事目的物を最小限度破壊し、分解し、若しくは試験し、又は受注者に工事目的物を最小限度破壊させ、分解させ、若しくは試験させることができる。この場合において、受注者は、速やかに当該工事目的物を原状に回復しなければならない。
4 市長は、完成検査をしたときは、速やかにその結果を受注者に通知しなければならない。
(1・3項…一部改正〔平成9年規則5号〕、2―4項…一部改正〔平成24年規則35号〕)
(修補)
第53条 受注者は、工事が完成検査に合格しないときは、直ちに当該部分を修補し、市の検査を受けなければならない。この場合において、修補の完了を工事の完成とみなして、前2条の規定を適用する。
(本条…一部改正〔平成9年規則5号・24年35号〕)
(本条…一部改正〔平成24年規則35号・令和2年34号〕)
(工事目的物の引渡し)
第55条 市長は、第59条第2項の規定により請負代金の支払をしたときは、その支払と同時に当該工事目的物の引渡しを受けなければならない。
2 市長は、前項の規定にかかわらず、受注者が完成検査に合格した工事目的物の引渡しの申出をしたときは、直ちに当該工事目的物の引渡しを受けなければならない。
(2項…一部改正〔平成24年規則35号〕)
(部分引渡し)
第56条 市長は、性質上可分である工事目的物の一部について工事の完成に先立って引渡しを受ける必要があるときは、あらかじめ当該部分を設計図書に指定してその引渡しを受けることができる。
部分引渡しに係る請負代金の額=指定部分に相応する請負代金の額×(1-(前払金の額/請負代金の額))
(2項…一部改正・3項…追加〔平成9年規則5号〕、一部改正〔平成24年規則35号〕)
(部分使用)
第57条 市長は、必要があると認めるときは、第55条の規定による工事目的物の引渡し前においても、受注者の承諾を得て工事目的物の全部又は一部を使用することができる。
2 市長は、前項の規定により工事目的物の全部又は一部を使用するときは、その使用部分を善良な管理者の注意をもって使用しなければならない。
3 市長は、第1項の規定により工事目的物の全部又は一部を使用したことによって受注者に損害を及ぼしたときは、必要な費用を負担しなければならない。
(1項…一部改正・3項…全部改正〔平成9年規則5号〕、1・3項…一部改正〔平成24年規則35号〕)
2 前項の場合において、受注者は、市長に不相当な負担を課するものでないときは、市長が請求した方法と異なる方法による履行の追完をすることができる。
(1) 履行の追完が不能であるとき。
(2) 受注者が履行の追完を拒絶する意思を明確に表示したとき。
(3) 工事目的物の性質又は当事者の意思表示により、特定の日時又は一定の期間内に履行しなければ契約をした目的を達成することができない場合において、受注者が履行の追完をしないでその時期を経過したとき。
(4) 前3号に掲げる場合のほか、市長がこの項の規定による催告をしても履行の追完を受ける見込みがないことが明らかであるとき。
(本条…全部改正〔令和2年規則34号〕)
第4節 請負代金の支払並びに前金払及び部分払
(請負代金の支払)
第59条 受注者は、工事が完成検査に合格したときは、遅滞なく工事請負金請求書(様式第9号)を市長に提出して、請負代金の支払を請求しなければならない。
2 市長は、前項の請求があったときは、当該請求を受けた日から40日以内に請負代金を支払わなければならない。
3 受注者は、市長がその責めに帰すべき事由により前項の期間(以下「約定期間」という。)内に請負代金を支払わないときは、その遅延日数に応じ、未支払金額につき、請負契約の締結の日において適用される政府契約の支払遅延防止等に関する法律(昭和24年法律第256号)第8条第1項の規定に基づき財務大臣が決定する率(以下「遅延利息の率」という。)を乗じて計算した額の遅延利息の支払を請求することができる。この場合において、市長がその責めに帰すべき事由により第52条第1項の期間内に完成検査をしなかったときは、その期限を経過した日から完成検査をした日までの期間の日数(以下「検査遅延日数」という)は、約定期間の日数から差し引くものとし、検査遅延日数が約定期間の日数を超えるときは、約定期間は検査遅延日数が約定期間の日数を超えた日において満了したものとみなす。
(1―3項…一部改正〔平成9年規則5号〕、3項…一部改正〔平成15年規則36号・18年80号・20年6号・21年16号・22年10号〕、1・3項…一部改正〔平成24年規則35号〕、3項…一部改正〔令和2年規則34号〕)
(前金払)
第60条 市長は、請負代金の額が130万円以上の工事について、受注者が、公共工事の前払金保証事業に関する法律(昭和27年法律第184号)第2条第4項に規定する保証事業会社(以下「保証事業会社」という。)と工期を保証期間とする同条第5項に規定する保証契約(以下「保証契約」という。)を締結したときは、当該保証に係る額の範囲内で、請負代金の額の10分の4に相当する額を超えない額の前金払をすることができる。
(1) 工期の2分の1を経過していること。
(2) 工程表により工期の2分の1を経過するまでに実施すべきものとされている当該工事に係る作業が行われていること。
(3) 既に行われた当該工事に係る作業に要する経費が請負代金の額の2分の1以上の額に相当するものであること。
(2項…一部改正〔平成9年規則5号〕、1項…一部改正・2項…追加・旧2項…一部改正し3項に繰下〔平成17年規則58号〕、1・2項…一部改正〔平成24年規則35号〕)
2 受注者は、電子情報処理組織を使用する方法その他の情報通信の技術を利用する方法(以下「電磁的方法」という。)を用いて市長が認めた措置を講ずることにより、前項の規定による保証契約の証書の提出に代えることができる。
3 市長は、第1項の請求があったときは、当該請求を受けた日から14日以内に前払金を支払わなければならない。
(1・2項…一部改正〔平成9年規則5号〕、1項…一部改正〔平成17年規則58号・24年35号・29年13号〕、2項…追加・旧2項…一部改正し3項に繰下〔令和6年規則22号〕)
2 市長は、前項の超過額が相当の額に達し、これを返還させることが前払金の使用状況からみて著しく不適当であると認めるときには、受注者と協議して返還させるべき額を定めることができる。ただし、請負代金の額が減額された日から14日以内に協議が調わない場合には、市長が定め、受注者に通知する。
(1項…一部改正・2項…追加・旧2項…一部改正し3項に繰下〔平成9年規則5号〕、3項…一部改正〔平成15年規則36号〕、1項…一部改正〔平成17年規則58号〕、3項…一部改正〔平成18年規則80号・20年6号・21年16号・22年10号〕、2・3項…一部改正〔平成24年規則35号〕)
(前払金の使用の制限)
第63条 受注者は、前払金をその支払を受けた工事の材料費、労務費、機械器具の賃借料、機械購入費(当該工事において償却される割合に相当する額に限る。)、動力費、支払運賃、修繕費、仮設費及び現場管理費並びに一般管理費等のうち当該工事の施工に要する費用に相当する額として必要な経費以外の経費の支払に充当してはならない。
(本条…一部改正〔平成24年規則35号・28年48号〕)
(保証契約の変更等)
第64条 受注者は、前払金の支払を受けた工事について、請負代金の額が減額された場合において、保証契約を変更したときは、変更後の保証契約の証書を直ちに市長に提出しなければならない。
2 受注者は、電磁的方法を用いて市長が認めた措置を講ずることにより、前項の規定による保証契約の証書の提出に代えることができる。
(本条…全部改正〔平成9年規則5号〕、一部改正〔平成24年規則35号〕、2項…追加〔令和6年規則22号〕)
(部分払)
第65条 市長は、工事の完成前に、出来形部分並びに工事現場に搬入済みの工事材料及び製造工場等にある工場製品(第34条第2項の規定により監督員の検査を要するものにあっては当該検査に合格したもの、監督員の検査を要しないものにあっては設計図書で部分払の対象とすることを指定したものに限る。)に相応する請負代金相当額の10分の9以内の額の部分払をすることができる。
(1) 請負代金の額が130万円以上300万円未満の工事 1回
(2) 請負代金の額が300万円以上500万円未満の工事 2回
(3) 請負代金の額が500万円以上1,000万円未満の工事 3回
(4) 請負代金の額が1,000万円以上3,000万円未満の工事 4回
(5) 請負代金の額が3,000万円以上の工事 5回
5 第1項の規定による部分払金の額は、次の式より算定した額とする。
部分払金の額≦第1項に規定する請負代金相当額×((9/10)-(前払金の額/請負代金の額))
(1項…全部改正・2項…追加・旧2・3項…一部改正し3・4項に繰下〔平成9年規則5号〕、2項…追加・旧2・3項…一部改正し3・4項に繰下・旧4項…5項に繰下〔平成17年規則58号〕)
3 受注者は、前項前段の通知を受けた場合において、当該部分払金の支払を請求しようとするときは、工事請負金請求書を市長に提出しなければならない。
4 市長は、前項の請求があったときは、当該請求を受けた日から14日以内に部分払金を支払わなければならない。
(1項…一部改正・2項…追加・旧2・3項…一部改正し3・4項に繰下〔平成9年規則5号〕、1―3項…一部改正〔平成24年規則35号〕)
(代理受領)
第67条 受注者は、請負代金の全部又は一部の受領につき、市長の承諾を得て、第三者を代理人とすることができる。
(2項…一部改正〔平成9年規則5号〕、1・2項…一部改正〔平成24年規則35号〕、1項…一部改正〔令和3年規則28号〕)
(1・2項…一部改正〔平成9年規則5号〕、1項…一部改正〔平成24年規則35号・令和6年22号〕)
第5節 請負契約の解除及び損害賠償請求
(節名…全部改正〔令和2年規則34号〕)
2 市長は、前項の規定により請負契約を解除したことにより受注者に損害を及ぼしたときは、その損害を賠償しなければならない。
(本条…全部改正〔令和2年規則34号〕)
(市長の催告による解除権)
第70条 市長は、受注者が次の各号のいずれかに該当する場合において、相当の期間を定めてその履行の催告をし、その期間内に履行がないときは、請負契約を解除することができる。ただし、その期間を経過した時における債務の不履行が請負契約及び取引上の社会通念に照らして軽微であるときは、この限りでない。
(1) 第26条第3項に規定する書類を提出せず、又は虚偽の記載をしてこれを提出したとき。
(2) 正当な理由なく、工事に着手すべき期日を過ぎても工事に着手しないとき。
(3) 工期内に完成しないとき又は工期経過後相当の期間内に工事を完成する見込みがないと認められるとき。
(4) 前3号に掲げるときのほか、請負契約に違反し、その違反により請負契約の目的を達成することができないと認められるとき。
(5) 正当な理由なく、第58条第1項の履行の追完がなされないとき。
(6) 前各号に掲げる場合のほか、請負契約を解除することができる場合として請負契約に定める条件に該当するとき。
(本条…全部改正〔令和2年規則34号〕)
(市長の催告によらない解除権)
第70条の2 市長は、受注者が次の各号のいずれかに該当するときは、直ちに請負契約を解除することができる。
(1) 第26条第1項の規定に違反して請負代金債権を譲渡したとき。
(2) 第26条第3項の規定に違反して譲渡により得た資金を当該工事の施工以外に使用したとき。
(3) 請負契約の目的物を完成させることができないことが明らかであるとき。
(4) 引き渡された工事目的物に契約不適合がある場合において、その不適合が目的物を除却したうえで再び建設しなければ、契約の目的を達成することができないものであるとき。
(5) 受注者が請負契約の目的物の完成の債務の履行を拒絶する意思を明確に表示したとき。
(6) 受注者の債務の一部の履行が不能である場合又は受注者がその債務の一部の履行を拒絶する意思を明確に表示した場合において、残存する部分のみでは契約をした目的を達成することができないとき。
(7) 契約の目的物の性質又は当事者の意思表示により、特定の日時又は一定の期間内に履行しなければ契約をした目的を達成することができない場合において、受注者が履行をしないでその時期を経過したとき。
(9) 暴力団員による不当な行為の防止等に関する法律(平成3年法律第77号)第2条第2号に規定する暴力団の構成員又は暴力団若しくはその構成員(以下「暴力団等」という。)の利益につながる活動を行い、若しくは暴力団等と密接な関係を有する者であるとき。
(10) 役員又は構成員が前号に該当するとき。
(12) 前各号に定める場合のほか、請負契約を催告によらないで解除できる場合として請負契約に定める条件に該当するとき。
(本条…追加〔令和2年規則34号〕)
(本条…追加〔令和2年規則34号〕)
(受注者の催告による解除権)
第71条 受注者は、市長が請負契約に違反したときは、相当の期間を定めてその履行の催告をし、その期間内に履行がないときは、請負契約を解除することができる。ただし、その期間を経過した時における債務の不履行が請負契約及び取引上の社会通念に照らして軽微であるときは、この限りでない。
(本条…全部改正〔令和2年規則34号〕)
(受注者の催告によらない解除権)
第71条の2 受注者は、次の各号のいずれかに該当するときは、直ちに請負契約を解除することができる。
(1) 第40条の規定により設計図書を変更したため請負代金額が3分の2以上減少したとき。
(3) 前2号に定める場合のほか、請負契約を催告によらないで解除できる場合として請負契約に定める条件に該当するとき。
(本条…全部改正〔令和2年規則34号〕)
(本条…追加〔令和2年規則34号〕)
(解除に伴う措置)
第71条の4 市長は、請負契約が工事の完成前に解除された場合において、出来形部分を検査のうえ、当該検査に合格した部分及び部分払の対象となった工事材料の引渡しを受けるものとし、当該引渡しを受けたときは、当該引渡しを受けた出来形部分に相応する請負代金を受注者に支払わなければならない。この場合において、市長は、必要があると認めるときは、その理由を受注者に通知して、出来形部分を最小限度破壊して検査することができる。
2 前項の場合において、検査又は復旧に直接要する費用は、受注者の負担とする。
3 市長は、第1項の場合において、第60条の規定による前払金があったときは、当該前払金の額(第65条の規定による部分払をしているときは、その部分払において償却した前払金の額を控除した額)を同項前段の出来形部分に相応する請負代金の額から控除する。この場合において、受領済みの前払金額になお余剰があるときは、受注者は、解除が第70条、第70条の2又は次条第3項の規定によるときにあっては、その余剰額に前払金の支払の日から返還の日までの日数に応じ、請負契約の締結の日において適用される遅延利息の率を乗じて計算した額の利息を付した額を、解除が第69条、第71条又は第71条の2の規定によるときにあっては、その余剰額を市に返還しなければならない。
4 受注者は、請負契約が工事の完成前に解除された場合において、支給材料があるときは、第1項の出来形部分の検査に合格した部分に使用されているものを除き、市長に返還しなければならない。この場合において、当該支給材料が受注者の故意若しくは過失により滅失し、若しくは毀損したとき、又は出来形部分の検査に合格しなかった部分に使用されているときは、代品を納め、若しくは原状に回復して返還し、又は返還に代えてその損害を賠償しなければならない。
5 受注者は、請負契約が工事の完成前に解除された場合において、貸与品があるときは、当該貸与品を市長に返還しなければならない。この場合において、当該貸与品が受注者の故意又は過失により滅失し、又は毀損したときは、代品を納め、若しくは原状に回復して返還し、又は返還に代えてその損害を賠償しなければならない。
6 受注者は、請負契約が工事の完成前に解除された場合において、工事用地等に受注者が所有し、又は管理する工事材料、建設機械器具、仮設物その他の物件(下請負者等が所有し、又は管理するこれらの物件を含む。以下この条において同じ。)があるときは、受注者は、当該物件を撤去するとともに、工事用地等を修復し、取り片付けて、市長に明け渡さなければならない。
7 市長は、前項の場合において、受注者が正当な理由なく、相当の期間内に当該物件を撤去せず、又は工事用地等の修復若しくは取片付けを行わないときは、受注者に代わって当該物件を処分し、工事用地等の修復若しくは取片付けを行うことができる。この場合において、受注者は、市長の処分又は修復若しくは取片付けについて異議を申し出ることができず、及び市長の処分又は修復若しくは取片付けに要した費用を負担しなければならない。
(本条…全部改正〔平成9年規則5号〕、3項…一部改正〔平成15年規則36号〕、3・8項…一部改正〔平成17年規則58号〕、3項…一部改正〔平成18年規則80号・20年6号・21年16号・22年10号〕、1―8項…一部改正〔平成24年規則35号〕、3・8項…一部改正〔平成29年規則13号〕、1・3―8項…一部改正・旧72条…繰上〔令和2年規則34号〕)
(市長の損害賠償請求等)
第71条の5 市長は、受注者が次の各号のいずれかに該当するときは、これによって生じた損害の賠償を請求することができる。
(1) 工期内に工事を完成することができないとき。
(2) 工事目的物に契約不適合があるとき。
(4) 前3号に掲げる場合のほか、債務の本旨に従った履行をしないとき又は債務の履行が不能であるとき。
(2) 工事目的物の完成前に、受注者がその債務の履行を拒否し、又は受注者の責めに帰すべき事由によって受注者の債務について履行不能となったとき。
(1) 受注者について破産手続開始の決定があった場合において、破産法(平成16年法律第75号)の規定により選任された破産管財人
(2) 受注者について更生手続開始の決定があった場合において、会社更生法(平成14年法律第154号)の規定により選任された管財人
(3) 受注者について再生手続開始の決定があった場合において、民事再生法(平成11年法律第225号)の規定により選任された再生債務者等
5 第1項第1号の場合においては、市長は、請負代金額から出来形部分に相応する請負代金額を控除した額につき、遅延日数に応じ、請負契約の締結の日において適用される遅延利息の率を乗じて計算した額を請求することができるものとする。
(本条…追加〔令和2年規則34号〕)
(2) 前号に掲げる場合のほか、債務の本旨に従った履行をしないとき又は債務の履行が不能であるとき。
(本条…追加〔令和2年規則34号〕)
2 前項の規定にかかわらず、設備機器本体等の契約不適合については、引渡しの時、市長が検査して直ちにその履行の追完を請求しなければ、受注者は、その責任を負わない。ただし、当該検査において一般的な注意の下で発見できなかった契約不適合については、引渡しを受けた日から1年が経過する日まで請求等をすることができる。
3 市長が前2項に規定する契約不適合に係る請求等が可能な期間(以下「契約不適合責任期間」という。)の内に契約不適合を知り、その旨を受注者に通知した場合において、市長が通知から1年が経過する日までに請求等をしたときは、契約不適合責任期間の内に請求等をしたものとみなす。
5 前各項の規定は、契約不適合が受注者の故意又は重過失により生じたものであるときには適用せず、受注者は消滅時効が完成するまでの間において、契約不適合に関して責任を負う。
6 市長は、工事目的物の引渡しの際に契約不適合があることを知ったときは、第1項の規定にかかわらず、その旨を直ちに受注者に通知しなければ、当該契約不適合に関する請求等をすることはできない。ただし、受注者がその契約不適合があることを知っていたときは、この限りでない。
7 請負契約の内容が、住宅の品質確保の促進等に関する法律(平成11年法律第81号)第94条第1項に規定する住宅新築請負契約である場合には、同項に規定する住宅のうち構造耐力上主要な部分又は雨水の浸入を防止する部分として政令で定めるもののかしについて請求等を行うことのできる期間は、10年とする。この場合において、前各項の規定は適用しない。
8 引き渡された工事目的物の契約不適合が支給材料の性質又は市長若しくは監督員の指図により生じたものであるときは、市長は当該契約不適合を理由として、請求等をすることができない。ただし、受注者がその材料又は指図が不適当であることを知りながらこれを通知しなかったときは、この限りでない。
(本条…追加〔令和2年規則34号〕)
(賠償の予定)
第72条の2 受注者は、市長が第69条の2各号のいずれかに該当する行為をしたと認めたときは、市長が請負契約を解除するか否かを問わず、賠償金として、請負代金の額の10分の1に相当する額を市に支払わなければならない。工事が完了した後においても、同様とする。
(本条…追加〔平成17年規則58号〕、1―3項…一部改正〔平成24年規則35号〕、1・2項…一部改正〔平成29年規則13号〕)
第6節 補則
(火災保険等)
第73条 受注者は、工事目的物等を火災保険その他の保険(これに準ずるものを含む。以下同じ。)に付すべきことが設計図書に定められているときは、当該工事目的物等を火災保険その他の保険に付さなければならない。
2 受注者は、前項の規定により工事目的物等を火災保険その他の保険に付したときは、直ちにその証券を市長に提示しなければならない。
3 受注者は、第1項に規定するもののほか、工事目的物等を火災保険その他の保険に付したときは、直ちにその旨を市長に通知しなければならない。
(1―3項…一部改正〔平成9年規則5号・24年35号〕)
(紛争の解決)
第74条 市長は、請負契約に関し、受注者との間に協議を要する事項について協議が調わないとき又は紛争が生じたときは、鳥取県建設工事紛争審査会のあっ旋、調停又は仲裁によりその解決を図るよう努めなければならない。
(本条…一部改正〔平成24年規則35号〕)
(委任)
第75条 この規則に定めるもののほか、工事の執行に関し必要な事項は、市長が別に定める。
第3章 直営工事
(直営とする場合)
第76条 直営により工事を執行することができる場合は、次に掲げる場合とする。
(1) 工事を請負により執行することが、当該工事の性質又は目的からして適当でないとき。
(2) 緊急の必要により工事を請負により執行することができないとき。
(3) 前2号に掲げる場合のほか、市長が特に工事を直営により執行することが適当であると認めるとき。
(委任)
第77条 前条に規定するもののほか、工事の執行に関し必要な事項は、市長が別に定める。
附則
(施行期日)
1 この規則は、公布の日から施行する。
(経過措置)
2 この規則の施行の際、現に鳥取市契約規則の規定により請負契約を締結している工事の執行については、なお従前の例による。
3 国府町、福部村、用瀬町、佐治村、気高町、鹿野町及び青谷町の編入の日(以下「編入日」という。)前に国府町建設工事執行規則(平成9年国府町規則第12号)、福部村建設工事執行規則(平成8年福部村規則第6号)、用瀬町建設工事執行規則(昭和49年用瀬町規則第4号)、佐治村建設工事執行規則(平成13年佐治村規則第4号)、気高町建設工事執行規則(昭和51年気高町規則第19号)、鹿野町建設工事執行規則(昭和49年鹿野町規則第10号)又は青谷町建設工事執行規則(昭和49年青谷町規則第9号)(以下これらを「編入前の規則」という。)の規定によりなされた手続その他の行為は、次項に定めるもののほか、この規則の相当規定によりなされたものとみなす。
4 編入日前に締結された請負契約については、なお編入前の規則の例による。
(予定価格の入札執行前の公表)
5 市長は、当分の間、一般競争入札又は指名競争入札(以下「入札」という。)を適正に執行するために特に必要があると認めるときは、第14条第1項の規定にかかわらず、入札に付する工事の予定価格を当該入札を執行する前に公にするものとする。
(1・2項の見出・3項…追加〔平成11年規則43号〕、3・4項…追加・旧3項…5項に繰下〔平成16年規則172号〕)
附則(平成元年3月30日規則第15号)
この規則は、平成元年4月1日から施行する。
附則(平成4年4月20日規則第21号)
(施行期日等)
1 この規則は、公布の日から施行し、平成4年4月1日から適用する。
(経過措置)
2 この規則の施行の際現に改正前の規則の規定により作成され、使用されている用紙については、この規則の規定にかかわらず、当分の間使用することができる。
附則(平成9年3月10日規則第5号)
(施行期日)
1 この規則は、平成9年4月1日から施行する。
(経過措置)
2 この規則の施行の際現に請負契約を締結し、又は入札の通知をしている工事については、なお従前の例による。
(鳥取市契約規則の一部改正)
3 鳥取市契約規則(昭和39年鳥取市規則第3号)の一部を次のように改正する。
(次のよう略)
(鳥取市会計規則の一部改正)
4 鳥取市会計規則(昭和39年鳥取市規則第5号)の一部を次のように改正する。
(次のよう略)
附則(平成10年3月27日規則第21号抄)
(施行期日)
1 この規則は、公布の日から施行する。
附則(平成11年9月24日規則第43号)
この規則は、平成11年10月1日から施行する。
附則(平成12年3月17日規則第4号)
この規則は、平成12年4月1日から施行する。
附則(平成13年2月7日規則第4号)
(施行期日)
1 この規則は、公布の日から施行する。
(経過措置)
2 この規則による改正後の鳥取市建設工事執行規則の規定は、この規則の施行の日以後に起工の決定がなされる工事から適用し、同日前に起工の決定がなされたものについては、なお従前の例による。
附則(平成13年3月27日規則第21号)
(施行期日)
1 この規則は、平成13年4月1日から施行する。
(経過措置)
2 この規則による改正後の鳥取市工事執行規則の規定は、この規則の施行の日以後に起工の決裁がなされる工事から適用し、同日前に起工の決裁がなされたものについては、なお従前の例による。
附則(平成13年4月16日規則第42号)
この規則は、公布の日から施行し、平成13年4月1日から適用する。
附則(平成14年3月28日規則第22号抄)
(施行期日)
1 この規則は、平成14年4月1日から施行する。
附則(平成15年7月29日規則第36号)
(施行期日)
1 この規則は、平成15年8月1日から施行する。
(経過措置)
2 この規則による改正後の鳥取市建設工事執行規則の規定は、この規則の施行の日以後に起工の決定がなされる工事から適用し、同日前に起工の決定がなされたものについては、なお従前の例による。
附則(平成16年10月29日規則第172号)
この規則は、平成16年11月1日から施行する。
附則(平成17年8月1日規則第38号)
この規則は、公布の日から施行する。
附則(平成17年12月26日規則第58号)
(施行期日)
1 この規則は、平成18年1月1日から施行する。
(経過措置)
2 この規則の施行の際現に起工の決定がなされている工事については、なお従前の例による。
(鳥取市契約規則の一部改正)
3 鳥取市契約規則(昭和39年鳥取市規則第3号)の一部を次のように改正する。
(次のよう略)
附則(平成18年5月29日規則第80号)
(施行期日)
1 この規則は、平成18年6月1日から施行する。
(経過措置)
2 この規則による改正後の鳥取市建設工事執行規則の規定は、この規則の施行の日以後に起工の決定がなされる工事から適用し、同日前に起工の決定がなされたものについては、なお従前の例による。
附則(平成19年3月29日規則第29号)
(施行期日)
1 この規則は、平成19年4月1日から施行する。
(経過措置)
2 改正後の鳥取市建設工事執行規則の規定は、この規則の施行の日以後に相手方の決定がなされる請負契約について適用し、同日前に相手方の決定がなされた請負契約については、なお従前の例による。
3 この規則の施行の際現に改正前の鳥取市建設工事執行規則の規定により作成され、又は使用されている用紙については、この規則の規定にかかわらず、当分の間使用することができる。
附則(平成20年3月25日規則第6号)
(施行期日)
1 この規則は、平成20年4月1日から施行する。
(経過措置)
2 改正後の鳥取市建設工事執行規則の規定は、この規則の施行の日以後に起工の決定がなされる工事から適用し、同日前に起工の決定がなされたものについては、なお従前の例による。
附則(平成20年6月18日規則第43号)
(施行期日)
1 この規則は、公布の日から施行する。
(経過措置)
2 改正後の第15条の規定は、平成20年7月1日以後に入札に付される工事から適用し、同日前に入札に付される工事については、なお従前の例による。
附則(平成21年3月31日規則第16号)
(施行期日)
1 この規則は、平成21年4月1日から施行する。
(経過措置)
2 改正後の鳥取市建設工事執行規則の規定は、この規則の施行の日以後に起工の決定がなされる工事から適用し、同日前に起工の決定がなされたものについては、なお従前の例による。
附則(平成21年6月5日規則第27号)
(施行期日)
1 この規則は、公布の日から施行する。
(経過措置)
2 改正後の第15条の規定は、平成21年7月1日以後に入札に付される工事から適用し、同日前に入札に付される工事については、なお従前の例による。
附則(平成22年3月26日規則第10号)
この規則は、平成22年4月1日から施行する。
附則(平成24年3月30日規則第5号)
(施行期日)
1 この規則は、平成24年4月1日から施行する。
(経過措置)
2 改正後の第69条の3の規定は、この規則の施行の日以後に起工の決定がなされる工事から適用し、同日前に起工の決定がなされたものについては、なお従前の例による。
附則(平成24年5月30日規則第35号)
(施行期日等)
1 この規則は、公布の日から施行し、改正後の鳥取市建設工事執行規則の規定は、平成24年4月1日から適用する。
(経過措置)
2 この規則の施行の際現に改正前の鳥取市建設工事執行規則の規定により作成され、又は使用されている用紙については、この規則の規定にかかわらず当分の間使用することができる。
附則(平成28年9月16日規則第48号)
この規則は、公布の日から施行し、改正後の鳥取市建設工事執行規則の規定は、平成28年4月1日から適用する。
附則(平成29年3月28日規則第13号)
(施行期日)
1 この規則は、平成29年4月1日から施行する。
(経過措置)
2 この規則による改正後の鳥取市建設工事執行規則第15条の規定(「地方自治法施行令(昭和22年政令第16号。以下「令」という。)」を「令」に改める部分を除く。)は、平成29年5月1日以後に入札に付される工事から適用し、同日前に入札に付される工事については、なお従前の例による。
(鳥取市契約規則の一部改正)
3 鳥取市契約規則(昭和39年鳥取市規則第3号)の一部を次のように改正する。
(次のよう略)
附則(平成30年3月30日規則第45号)
この規則は、公布の日から施行する。
附則(令和2年3月31日規則第34号)
(施行期日)
1 この規則は、令和2年4月1日から施行する。ただし、第32条及び様式第6号の改正規定は、令和2年10月1日から施行する。
(経過措置)
2 この規則による改正後の鳥取市建設工事執行規則(第32条及び様式第6号を除く。)の規定は、この規則の施行の日以後に起工の決定がなされる工事から適用し、同日前に起工の決定がなされたものについては、なお従前の例による。
附則(令和3年3月31日規則第28号)
この規則は、令和3年4月1日から施行する。
附則(令和5年2月15日規則第5号)
この規則は、公布の日から施行する。
附則(令和5年4月6日規則第30号)
この規則は、公布の日から施行する。
附則(令和5年9月11日規則第38号)
この規則は、令和5年10月1日から施行する。
附則(令和6年3月29日規則第22号)
この規則は、令和6年4月1日から施行する。
(本様式…全部改正〔令和5年規則38号〕、一部改正〔令和6年規則22号〕)


(本様式…追加〔令和5年規則38号〕)


(本様式…一部改正〔平成9年規則5号〕)

(本様式…一部改正〔平成9年規則5号〕)

(本様式…一部改正〔平成9年規則5号〕)

(本様式…一部改正〔平成9年規則5号・12年4号・24年35号〕)

(本様式…一部改正〔平成9年規則5号・12年4号・24年35号・令和2年34号〕)

(本様式…一部改正〔平成9年規則5号・12年4号・24年35号〕)

(本様式…一部改正〔平成9年規則5号・12年4号・24年35号〕)

(本様式…一部改正〔平成4年規則21号・9年5号・19年29号・24年35号・令和3年28号・5年38号〕)

(本様式…一部改正〔平成4年規則21号・9年5号・19年29号・24年35号・令和3年28号・5年38号〕)

(本様式…一部改正・旧11号…繰上〔平成9年規則5号〕、一部改正〔平成12年規則4号・24年35号〕)
