本文
鳥取市過疎地域・中山間地域人材養成事業「とっとりリーダーアカデミー」について
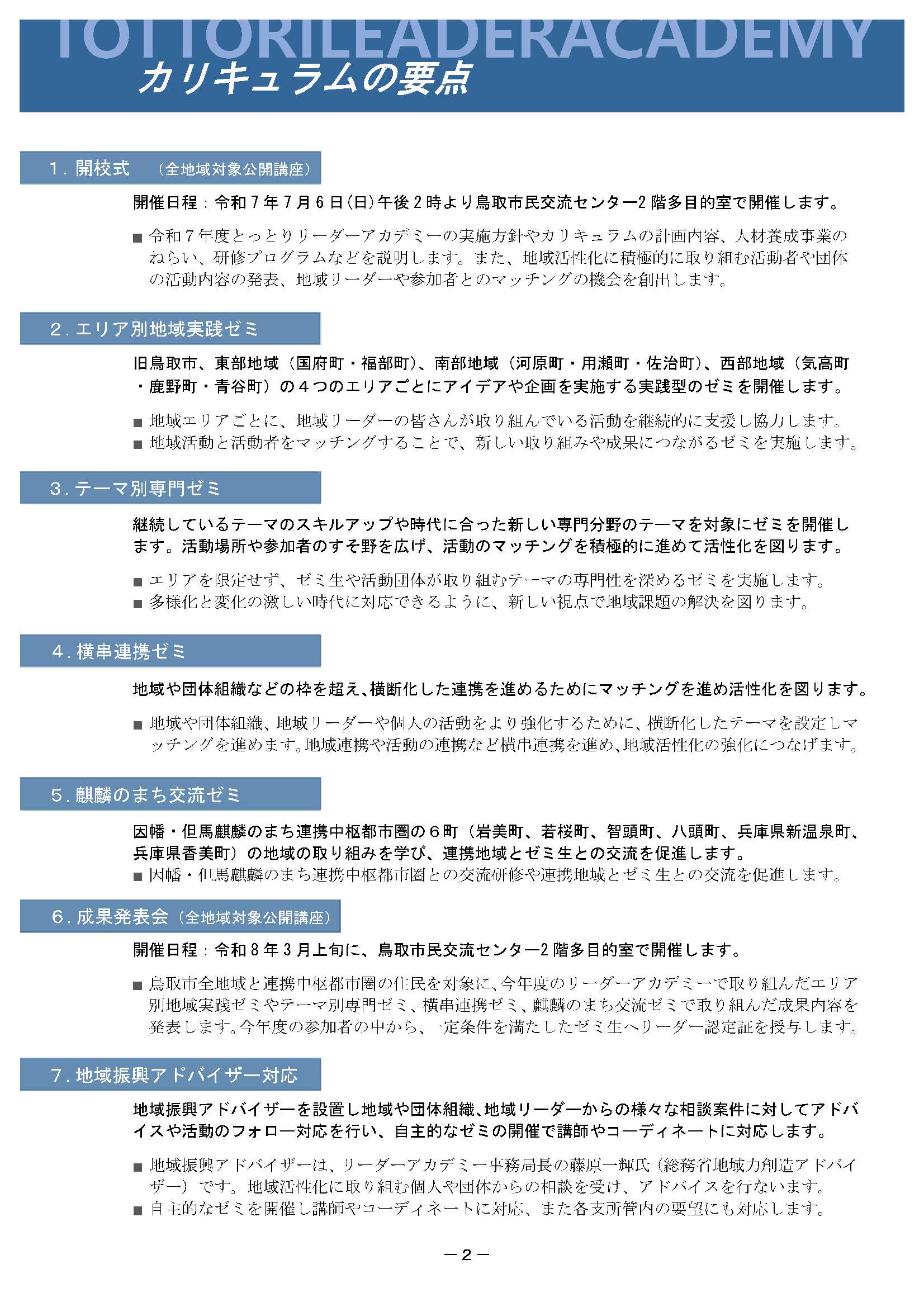
1 目的等
鳥取市では、過疎地域・中山間地域等が抱える様々な課題に対して、具体的で実践的な活動・団体を立ち上げて、自ら主体的に取り組んでいくことのできる「地域のリーダー」の養成を目的に、「とっとりリーダーアカデミー」を開校しています。
「とっとりリーダーアカデミー」は、民間のノウハウや企画力・実行力を活かして地域リーダーの掘り起し、人材の育成を行っていきます。地域や団体などの条件やスタイルにこだわらず、やる気のある皆さんの意欲を大切にしながら専門的なアドバイスを加え、実現への具体的な道筋を示していく実践塾であり、これまでに新商品開発や販売、集落の活性化、交流などについて具体的な成果が生まれています。
令和6年度は地域や団体組織、地域リーダーや個人などの活動を横断的に結びつける横串連携を推進していきます。
2 参加対象者等
「とっとりふるさと元気塾」、「とっとりふるさとリーダーアカデミー」に参加されたリーダーの方、まちづくり協議会や地区公民館などの団体や
メンバー、地域の実践者やリーダーとして将来期待される個人やグループの方。また、鳥取市と因幡・麒麟のまち連携中枢都市圏の6町(岩美町、若桜町、智頭町、八頭町、兵庫県新温泉町、兵庫県香美町)の地域の皆さんで、地域活性化に関心のある方ならどなたでも参加していただけます。
3 目的・実施方針・カリキュラムの開催等




4 スケジュール・内容
開校式(※終了しました)
日時:令和7年7月6日(日曜日) 14時00分~16時30分 (受付13時30分~)
場所:鳥取市民交流センター2階多目的室1
内容:
- 開会
- 令和7年度とっとりリーダーアカデミーの事業内容の説明
- 活動紹介・発表の時間
(1)用瀬町地域おこし協力隊の活動発表
(2)未来を創る空き家の可能性と中山間地域の課題を解決する生成AIについて(講義)
(3)鳥取大学の結梨(ゆいりん)の取り組みについて
(4)鳥取大学のばばのばプロジェクトの取り組みについて
(5)鳥取市輝く中山間地域創出事業補助金について - マッチング交流会

とっとりリーダーアカデミー開校式 [PDFファイル/1.42MB]
申込み〆切:6月30日(月曜日)
麒麟のまち交流ゼミ
ゼミ概要
因幡・但馬麒麟のまち連携中枢都市圏(1市6町)の鳥取市を除く6町(岩美町、若桜町、智頭町、八頭町、兵庫県新温泉町、兵庫県香美町)の先進事例を学び、優れた取り組みを学ぶと共に、連携地域とゼミ生の交流を促進します。
2025梨園サマーコンサートInはっとう(※終了しました)
日時:令和7年8月24日(日曜日) 15時00分~16時30分
会場:はっとうフルーツ観光園(鳥取県八頭郡八頭町徳丸)
内容:
(1)15時00分~ 開会
(2)15時15分~ 剪画作品「フルーツ・パラダイス」の説明
- フルーツ・パラダイス(果物)をテーマに因州和紙を使った剪画作品を、東京在住の小野寺マヤノさん(剪画アート&スペース)に説明していただきます。
(3)15時40分~ 演奏会:オカリナコンサートの開催
- 青谷町日置地区公民館「ひおきオカリナサークル」のメンバーによる演奏
- ああ人生に涙あり、北国の春、上を向いて歩こう、もしもピアノが弾けたなら、川の流れのように、故郷
- 用瀬町大村地区公民館「おおむらオカリナサークル」のメンバーによる演奏
- 浜千鳥、夏の想い出、赤とんぼ、さんぽ、少年時代、昴
- オカリナ・ケーナ指導奏者の大西保江先生による独奏
- アンパンマンのマーチ、糸、男はつらいよ、瑠璃色の地球
※曲目は変更する可能性があります。ご了承ください。
(4)16時30分 閉会

申込み〆切:8月20日(水曜日)
テーマ別専門ゼミ
ゼミ概要
- 各リーダーや団体が取り組む活動に沿ったテーマ、関心度の高いテーマを設定し、その内容をより掘り下げた内容のゼミ(研修会)を開催します。 本年度は、「関係人口増につながる交流の促進」と「商品開発による地域活性化」の2テーマとします。
- エリアを限定せず、設定したテーマについて意見交換会や事例勉強会を開催します。多様化する地域課題に対応できるよう、テーマを掘り下げることで、参加者同士の情報交換と交流を進め、各人のスキルアップや活動のブラッシュアップと活性化を図ります。
鹿から森林を守れ!森林環境の保全を考える(※終了しました)
日時:令和7年11月9日(日曜日) 14時00分~16時00分
会場:佐治町コミュニティセンター2階大会室(鳥取市佐治町加瀬木2542-1)

申込み〆切:11月5日(水曜日)
横串連携ゼミ
ゼミ概要
- 地域や団体組織などの枠を超え、横断化した連携を進めるためにマッチングを進め活性化を図ります。
- 地域や団体組織、地域リーダーや個人の活動をより強化するために、横断化したテーマを設定し、マッチングを進めていきます。地域連携や活動の連携など横串連携を進め、地域活性化の強化に繋げます。
2025山のまなび舎 餅つき交流会(※終了しました)
日時:令和7年11月24日(月曜日)※祝日 10時00分~13時00分
会場:用瀬町屋住 山のまなび舎 ※鳥取市用瀬町屋住集落内の民家

申込み〆切:11月20日(木曜日)
成果発表会(※終了しました)
日時:令和8年3月8日(日曜日) 14時00分~16時30分 (受付13時30分)
場所:鳥取市民交流センター2階多目的室1
内容:1)開会
2)令和7年度とっとりリーダーアカデミーの活動内容
(1)エリア別地域実践ゼミの発表
(2)テーマ別専門ゼミの内容を発表
(3)横串連携ゼミの内容を発表
(4)麒麟のまち交流税の内容を発表
(5)地域振興アドバイザーが対応したゼミ等の内容を発表
3)鳥取大学後任サークルToricef(トリセフ)の取組について
4)参加者同士の出会いやきっかけにつなげるマッチング交流会の開催
5)閉会

とっとりリーダーアカデミー成果発表会 [PDFファイル/1.64MB]
申込み〆切:3月3日(火曜日)
個別相談窓口/事業委託業者
- 地域活性化に対する取り組みを行う個人や団体に対して、個別に相談を受けアドバイスを行います。また、講座参加者に対して企画のフォロー対応を行い、取り組みの実現に向けて協力します。
- 地域振興アドバイザーは、各支所や麒麟のまち連携地域からの相談にも対応し、意見交換会や各研修会のコーディネートなどにも対応します。
この人材養成事業は、鳥取市が次の会社に委託して実施します。
合同会社コミュニティデザイニング工房 代表社員 藤原 一輝
所在地:〒680-0862 鳥取市雲山298番地36
電話番号:090-2004-9229 (藤原)、ファクシミリ:0857-27-6926
電子メール: n2v2kz@bma.biglobe.ne.jp
お問い合わせ先
鳥取市市民生活部地域振興課(鳥取市役所本庁舎2階)
担当:平井、藤田
電話番号:0857-30-8172 ファクシミリ:0857-20-3919
電子メール:chiikishinko@city.tottori.lg.jp
鳥取市各総合支所地域振興課
| 総合支所 | 電話番号 | ファクシミリ | 電子メール |
|---|---|---|---|
| 国府町総合支所 | 0857-30-8652 | 0857-27-3064 | kf-chiiki@city.tottori.lg.jp |
| 福部町総合支所 |
0857-30-8662 |
0857-74-3714 | fb-chiiki@city.tottori.lg.jp |
| 河原町総合支所 | 0858-71-1722 | 0858-85-0672 | kw-chiiki@city.tottori.lg.jp |
| 用瀬町総合支所 | 0858-71-1892 | 0858-87-2270 | mc-chiiki@city.tottori.lg.jp |
| 佐治町総合支所 | 0858-71-1912 | 0858-89-1552 | sj-chiiki@city.tottori.lg.jp |
| 気高町総合支所 | 0857-30-8672 | 0857-82-1067 | kt-chiiki@city.tottori.lg.jp |
| 鹿野町総合支所 | 0857-30-8682 | 0857-84-2598 | sk-chiiki1@city.tottori.lg.jp |
| 青谷町総合支所 | 0857-30-8692 | 0857-85-1049 | ao-chiiki@city.tottori.lg.jp |


